3月8日,专属女性的节日,健康常在,美丽才能永驻。然而,现代社会工作与生活的压力剧增,越来越多的女性过早出现亚健康状态,体力不支、疲惫不堪、失眠、内分泌失调等问题日益突出。除此之外,乳腺癌和宫颈癌也呈高发趋势并明显趋于年轻化,位居女性易患肿瘤前列,严重影响女性健康。因此关注健康,定期体检十分必要。

为呼吁女性朋友注重健康,使广大女性朋友了解身体情况,筛查潜在疾病,早期实施干预,树立“早查早治,未病先防”的健康理念,同时加强健康管理,增强保健意识。值三八节之际,我院积极开展惠民医疗服务,以实际行动关爱妇女,促进和谐。滨州市中医医院(滨州医学院附属中医医院)特推出“呵护健康、绽放美丽” 三八节优惠体检活动。让爱美的您,优雅的您,拥有美丽与健康。祝您“三八”妇女节快乐!
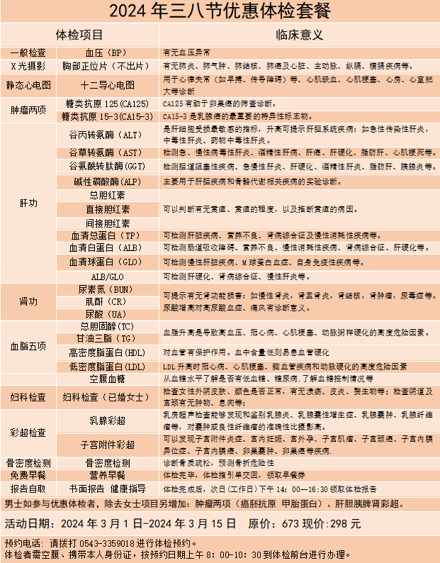
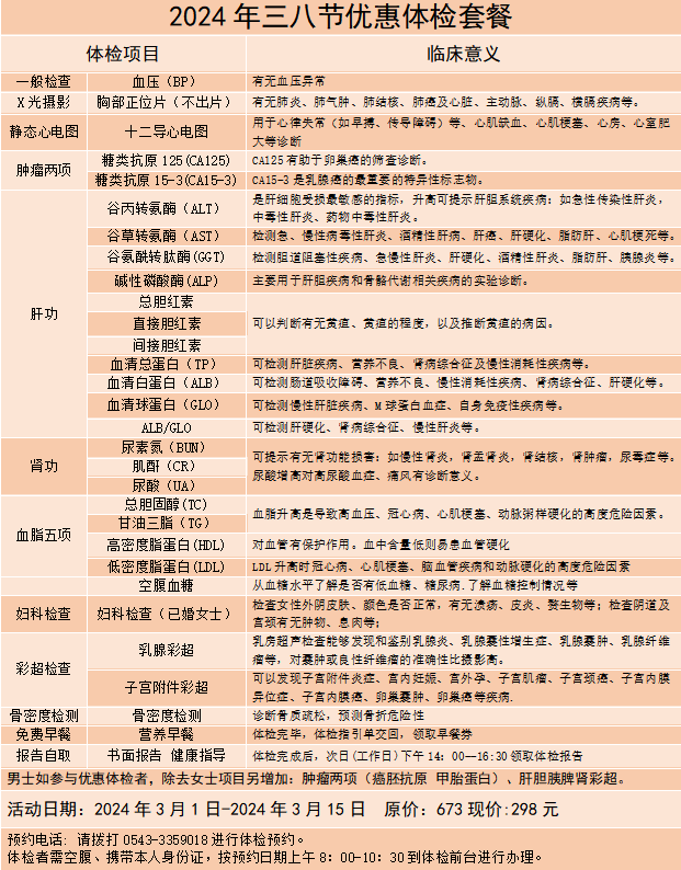
套餐原价673元 优惠价格仅为298元!!每日仅预约50人
活动时间
2024年3月1日-2024年3月15日
活动地点
滨州市中医医院(滨州医学院附属中医医院)门诊一楼健康管理(治未病)中心
预约电话
0543-3359018(工作日预约)

【点击可查看大图】

【点击可查看大图】
体检须知
1.电话预约: 为缩短候检时间、保证查体秩序与质量,更好的惠民利民,需电话预约体检,每天仅50名,请拨打0543-3359018进行体检预约(三八节优惠体检,工作日预约)
2.体检者携带本人身份证原件,按预约日期上午8:00-10:30空腹到体检中心前台进行登记。
3.体检前3天清淡饮食,避免服用对肝肾功能有损害的药物。需空腹8—12小时,体检前日夜晚8点以后最好不要再吃东西,可少量饮用白开水。
4.抽血、彩超、碳13检查均需空腹进行,检查前不能饮水、进食(包括口香糖)。子宫彩超、膀胱查体项目,需膀胱充盈后才能检查。
5.女性妇科检查及小便检查需避开生理期,如您正处于生理期,可先完成其他检查项目,待经期结束3-7日后再到体检中心补检。
6.体检当天尽量穿纯棉休闲衣服、平底软鞋,避免穿戴有金属饰品及印花的衣物,女士建议穿不带钢圈的内衣,不穿连衣裙及连裤袜。
7.DR或CT检查需避免金属干扰,检查前请勿携带以下物品:金属项链、手机、手表、打火机、钥匙、磁卡、耳环等。
8.怀孕或疑似怀孕者请务必提前告知工作人员,禁止做放射线检查(DR、CT、X线骨密度等)及阴道检查。
9.高血压病人按常规服用降压药,糖尿病及其他慢性病患者,抽血后请及时服药。
健康是人生永恒的话题,有健康才有未来。为保证身体健康,除了保持良好的生活方式外,还需定期进行检查,了解自己的健康状况,及时查出早期病变,做到早发现、早预防、早治疗。
来源:滨州市中医医院订阅号